Podłączenie kotła gazowego do starej instalacji – uniknij kosztownych błędów
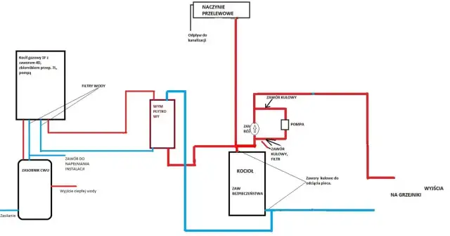
Podłączenie kotła gazowego do starej instalacji co wymaga oceny technicznej. Dowiedz się, jak uniknąć błędów i zapewnić efektywność systemu grzewczego.
Podłączenie kotła gazowego do starej instalacji co wymaga oceny technicznej. Dowiedz się, jak uniknąć błędów i zapewnić efektywność systemu grzewczego.
Dowiedz się, kiedy czujnik czadu jest potrzebny w Twoim domu. Zwiększ bezpieczeństwo i unikaj zagrożeń związanych z tlenkiem węgla przez cały rok.
Dowiedz się, jak podłączyć piec do komina, aby zapewnić bezpieczeństwo i efektywność. Poznaj kluczowe zasady i unikaj najczęstszych błędów.
Sprawdź, czy czujnik czadu wykrywa gaz i jakie zagrożenia mogą występować w Twoim domu. Zadbaj o bezpieczeństwo swoje i bliskich!
Porównaj pompy ciepła Gree i Panasonic, aby dowiedzieć się, która z nich jest bardziej opłacalna. Sprawdź ich funkcje, koszty i opinie użytkowników.
Poznaj zalety i wady kotłów CO z podajnikiem Marciniak. Sprawdź, jak te nowoczesne urządzenia mogą poprawić efektywność ogrzewania w Twoim domu.
Dowiedz się, jak dobrać moc grzejnika, aby uniknąć zimnych pomieszczeń. Poznaj kluczowe czynniki wpływające na efektywność ogrzewania w Twoim domu.
Czy paczkomaty są ogrzewane? Dowiedz się, jak brak ogrzewania wpływa na Twoje paczki i jakie ryzyko niesie to dla ich stanu.
Dowiedz się, co zrobić, jak włączy się czujnik czadu. Kluczowe kroki, które zapewnią bezpieczeństwo Twoje i Twojej rodziny w sytuacji zagrożenia.
Poznaj znaczenie TBH w kontekście pompy ciepła i dowiedz się, jak wpływa na jej działanie oraz efektywność w trudnych warunkach atmosferycznych.
Wybierz najlepszy model kotła CO wszystkopalnego do ogrzewania. Sprawdź efektywność, koszty eksploatacji i dostępne paliwa, aby podjąć świadomą decyzję.
Zastanawiasz się, jaka średnica komina do pieca gazowego kondensacyjnego jest odpowiednia? Sprawdź, aby uniknąć problemów z bezpieczeństwem i efektywnością.
Dowiedz się, jak często wymieniać czujnik czadu, aby zapewnić bezpieczeństwo w domu. Sprawdź zalecenia dotyczące jego eksploatacji i konserwacji.
Szukasz najlepszej pompy ciepła do domu 200m2? Sprawdź opinie na forum i uniknij kosztownych błędów przy wyborze i instalacji!
Wybierz najlepsze grzejniki do bloku z wielkiej płyty. Sprawdź, jakie modele zapewnią efektywność, estetykę i oszczędności na ogrzewaniu.
Sprawdź, jak kocioł co Resika zapewnia wysoką wydajność i jakie są opinie użytkowników. Dowiedz się, dlaczego warto go wybrać do swojego domu.
Skuteczne metody na osuszenie komina i zapobieganie wilgoci. Dowiedz się, jak osuszyć komin, aby uniknąć problemów i cieszyć się jego prawidłowym działaniem.
Dowiedz się, dlaczego pompa ciepła zamarza i jakie są główne przyczyny tego zjawiska. Poznaj praktyczne rozwiązania, aby uniknąć problemów z zamrażaniem.
Zastanawiasz się, gdzie zamontować czujnik czadu i gazu? Sprawdź najlepsze lokalizacje i zasady, które zapewnią bezpieczeństwo w Twoim domu.
Skuteczne metody na to, jak usunąć zapach sadzy z komina. Poznaj naturalne środki i techniki, które poprawią jakość powietrza w Twoim domu.
Zastanawiasz się, jaka grubość wylewki na ogrzewanie podłogowe zapewnia efektywność? Sprawdź nasze zalecenia i uniknij kosztownych błędów!
Zainwestuj w nowoczesne kotły co Suwałki i ciesz się ekologicznymi rozwiązaniami grzewczymi. Ogrzewaj efektywnie, oszczędzaj i dbaj o środowisko!
Wybierz najlepsze rury do pompy ciepła monoblok, aby zminimalizować straty ciepła. Sprawdź, jakie materiały i średnice będą najefektywniejsze.
Skutecznie odprowadź skropliny z komina systemowego, unikając problemów. Poznaj metody, zalety i kluczowe wskazówki dotyczące instalacji i konserwacji.
Sprawdź, do jakiej powierzchni wystarcza kocioł gazowy 20 kW. Dowiedz się, jak dobrać moc kotła do swojego domu i zwiększyć efektywność ogrzewania.
Zastanawiasz się, na jakiej wysokości umieścić czujnik czadu? Sprawdź najlepsze lokalizacje, aby zapewnić maksymalne bezpieczeństwo w swoim domu.
Ile grzejników na pex 16? Sprawdź, jak maksymalnie wykorzystać system PEX 16 i zapewnić efektywne ogrzewanie w swoim domu.